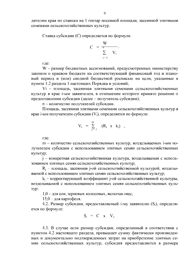
Официальное опубликование правовых актов
ОФИЦИАЛЬНОЕ ОПУБЛИКОВАНИЕ
Постановление Правительства Хабаровского края от 01.06.2017 № 223-пр
"Об утверждении Порядка и условий предоставления субсидий из краевого бюджета сельскохозяйственным товаропроизводителям Хабаровского края на поддержку элитного семеноводства"
Номер опубликования: 2700201706060011
Дата опубликования: 06.06.2017
Страница №10 из 13:
Увеличить