Официальное опубликование правовых актов
ОФИЦИАЛЬНОЕ ОПУБЛИКОВАНИЕ
Постановление Правительства Хабаровского края от 31.01.2018 № 27-пр
"О внесении изменений в государственную программу Хабаровского края "Доступная среда" на 2016 – 2020 годы", утвержденную постановлением Правительства Хабаровского края от 30 декабря 2015 г. № 491-пр "Об утверждении государственной программы Хабаровского края "Доступная среда" на 2016 – 2020 годы" и признании утратившими силу отдельных постановлений Правительства Хабаровского края"
Номер опубликования: 2700201802050001
Дата опубликования: 05.02.2018
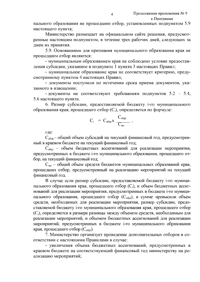
Страница №95 из 99:
Увеличить