Официальное опубликование правовых актов
ОФИЦИАЛЬНОЕ ОПУБЛИКОВАНИЕ
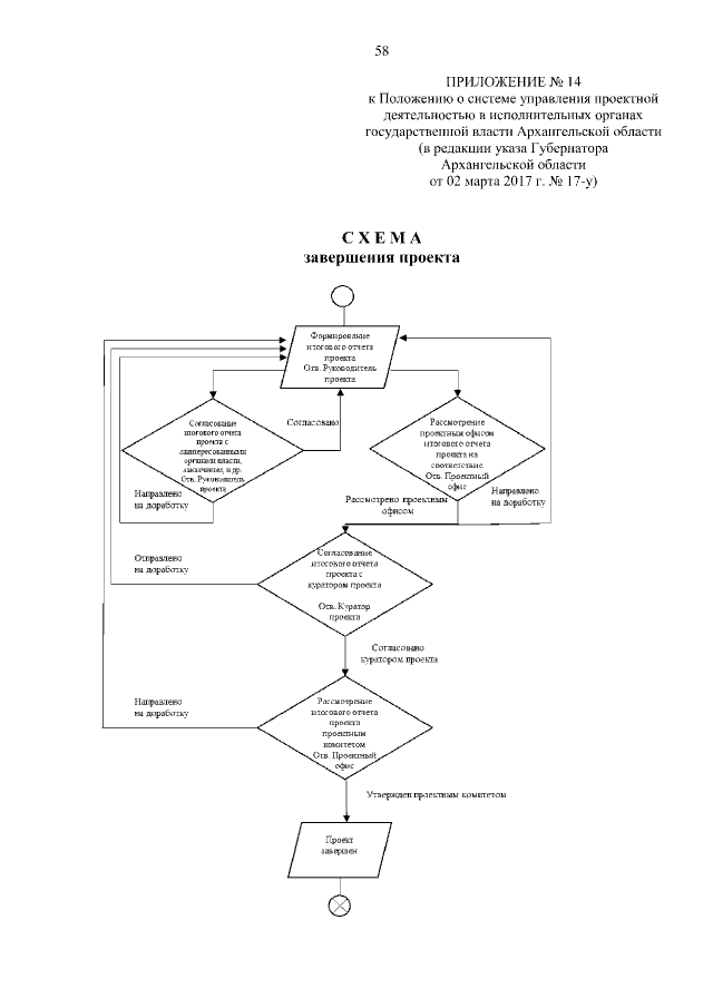
Указ Губернатора Архангельской области от 02.03.2017 № 17-у
"О внесении изменений в Положение о системе управления проектной деятельностью в исполнительных органах государственной власти Архангельской области"
Номер опубликования: 2900201703100001
Дата опубликования: 10.03.2017
Страница №59 из 69:
Увеличить