Официальное опубликование правовых актов
ОФИЦИАЛЬНОЕ ОПУБЛИКОВАНИЕ
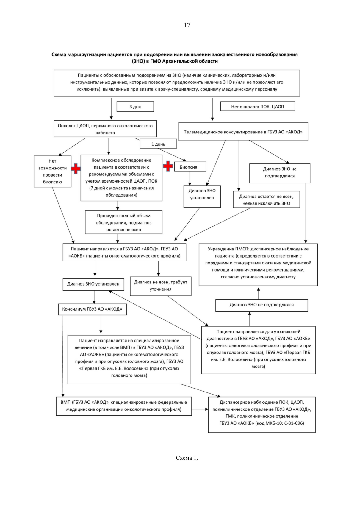
Постановление Министерства здравоохранения Архангельской области от 01.11.2025 № 18-пз
"Об утверждении Порядка маршрутизации пациентов с онкологическими заболеваниями на территории Архангельской области"
(Зарегистрирован 05.11.2025 № 29-2025-208/1022)
Номер опубликования: 2901202511070003
Дата опубликования: 07.11.2025
Страница №18 из 102:
Увеличить