Официальное опубликование правовых актов
ОФИЦИАЛЬНОЕ ОПУБЛИКОВАНИЕ
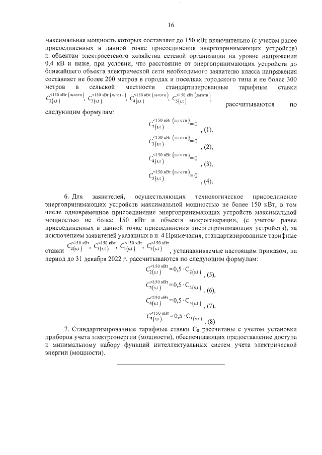
Приказ Управления по государственному регулированию цен и тарифов в Белгородской области от 17.11.2022 № 36/4
"Об установлении стандартизированных тарифных ставок платы за технологическое присоединение энергопринимающих устройств заявителей к электрическим сетям территориальных сетевых организаций, осуществляющих свою деятельность на территории Белгородской области"
Номер опубликования: 3101202211230002
Дата опубликования: 23.11.2022
Страница №16 из 18:
Увеличить