Официальное опубликование правовых актов
ОФИЦИАЛЬНОЕ ОПУБЛИКОВАНИЕ
Постановление Правительства Брянской области от 22.12.2014 № 628-п
"О требованиях к определению нормативных затрат на обеспечение функций органов государственной власти, иных государственных органов Брянской области, органов управления территориальными государственными внебюджетными фондами Брянской области, в том числе подведомственных им казённых учреждений"
Номер опубликования: 3200201412260003
Дата опубликования: 26.12.2014
Страница №33 из 48:
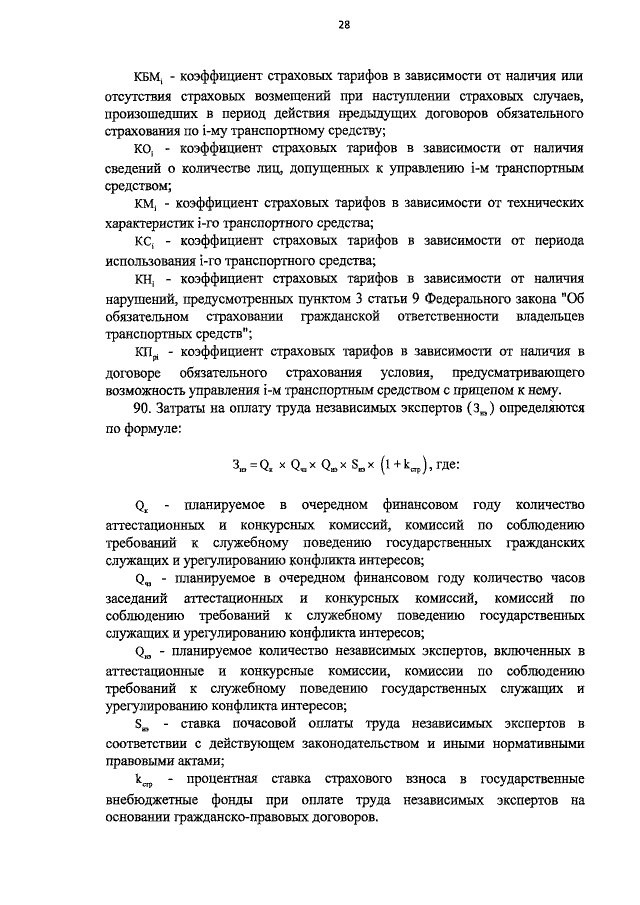
Увеличить