Официальное опубликование правовых актов
ОФИЦИАЛЬНОЕ ОПУБЛИКОВАНИЕ
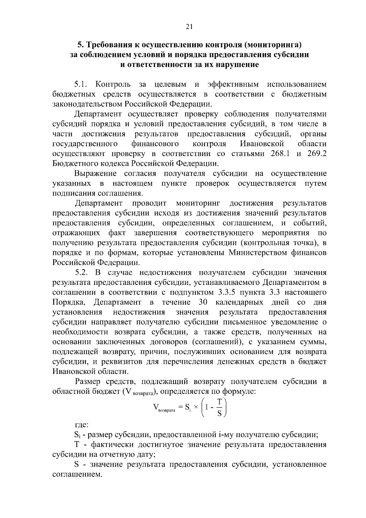
Постановление Правительства Ивановской области от 08.09.2025 № 346-п
"О внесении изменений в постановление Правительства Ивановской области от 07.11.2023 № 533-п "Об утверждении Порядка предоставления субсидий на создание модульных некапитальных средств размещения при реализации инвестиционных проектов"
Номер опубликования: 3700202509100002
Дата опубликования: 10.09.2025
Страница №21 из 28:
Увеличить