Официальное опубликование правовых актов
ОФИЦИАЛЬНОЕ ОПУБЛИКОВАНИЕ
Постановление Правительства Иркутской области от 06.03.2026 № 213-пп
"Об установлении Порядка предоставления и распределения субсидий из областного бюджета местным бюджетам на реализацию мероприятий по строительству (реконструкции) инженерных защитных сооружений, предусмотренных программой социально-экономического развития муниципального образования Иркутской области, утвержденной Правительством Российской Федерации"
Номер опубликования: 3800202603100004
Дата опубликования: 10.03.2026
Страница №7 из 9:
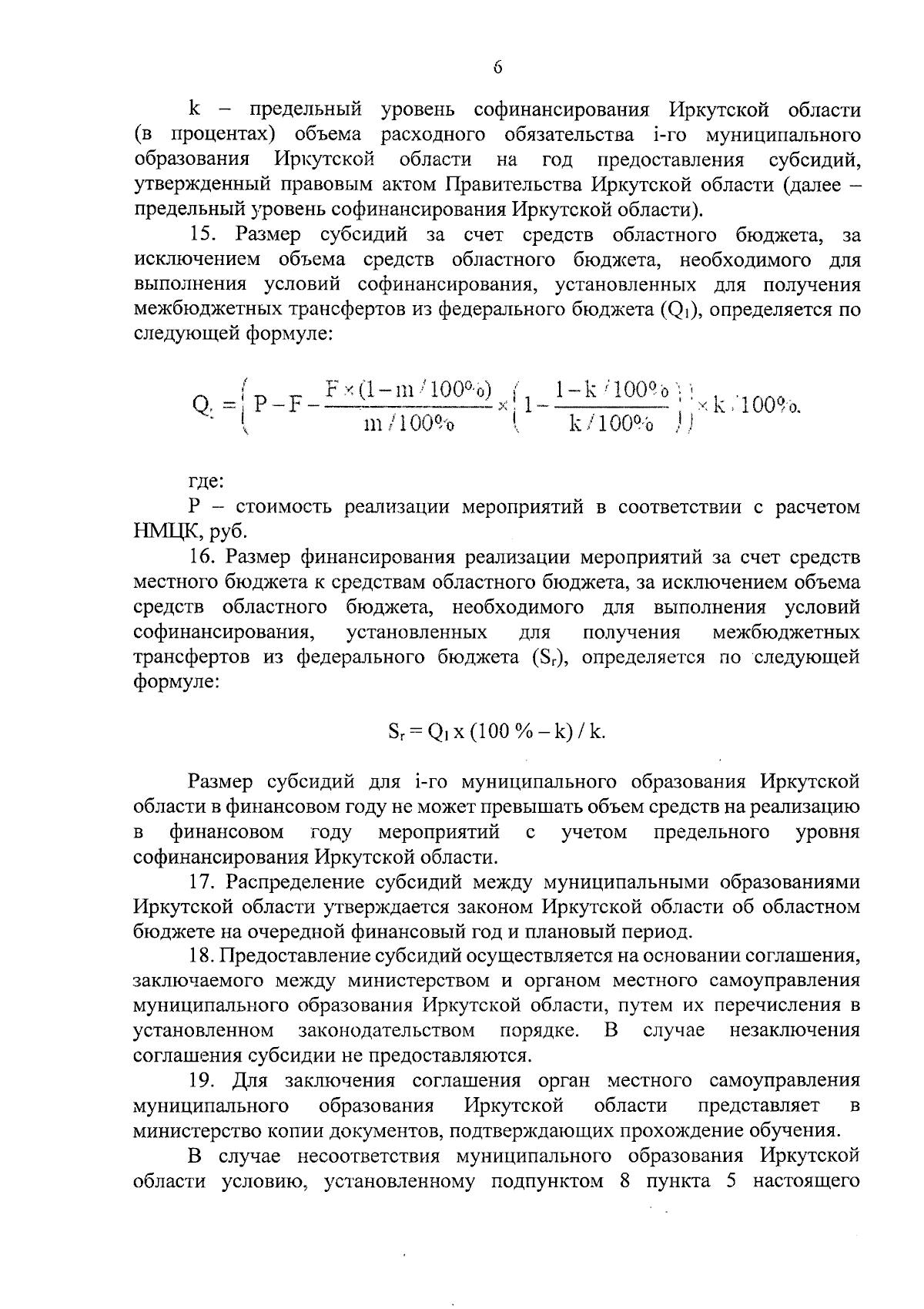
Увеличить