Официальное опубликование правовых актов
ОФИЦИАЛЬНОЕ ОПУБЛИКОВАНИЕ
Приказ Министерства природных ресурсов и экологии Калининградской области от 27.03.2026 № 109
"Об утверждении порядка проведения конкурсного отбора муниципальных образований Калининградской области для предоставления субсидий из областного бюджета бюджетам муниципальных образований Калининградской области на реализацию мероприятий муниципальных программ по организации благоустройства территорий муниципальных образований в соответствии с правилами благоустройства и состава конкурсной комиссии"
(Зарегистрирован 30.03.2026 № ГР/226/2026)
Номер опубликования: 3901202603310009
Дата опубликования: 31.03.2026
Страница №34 из 41:
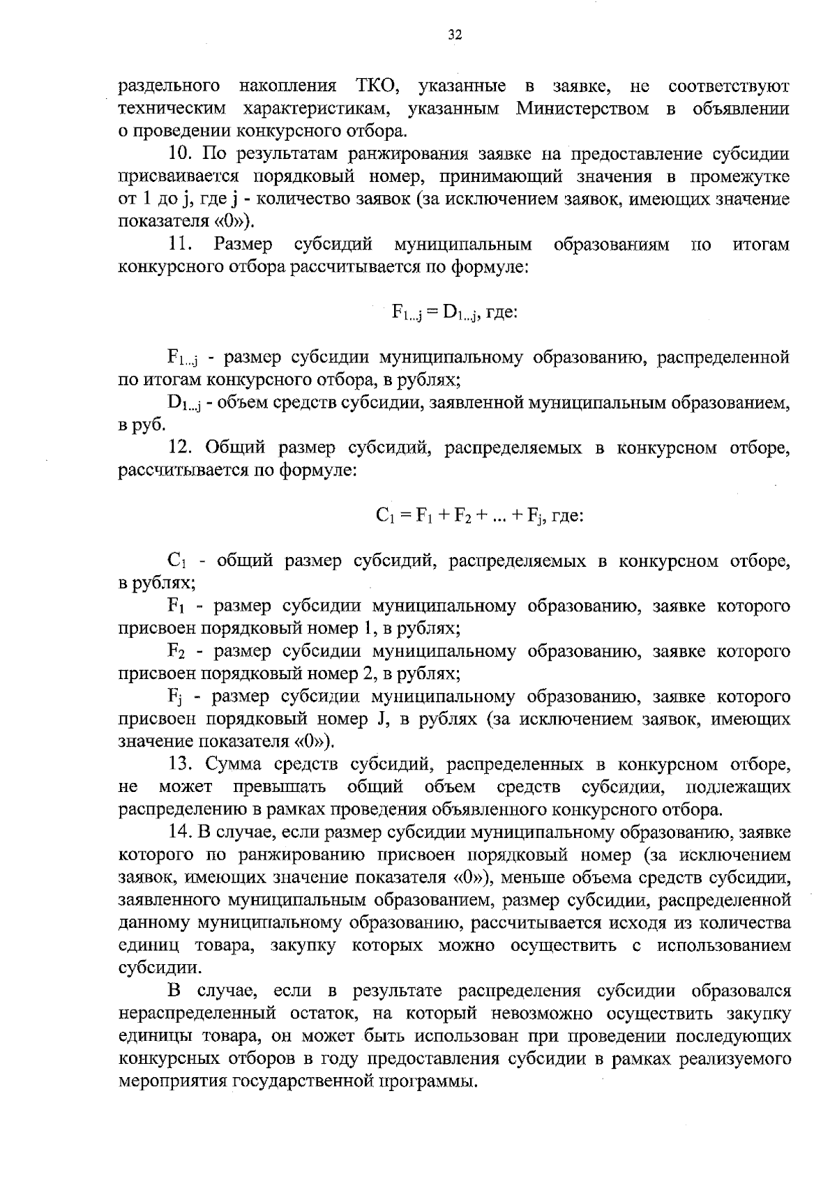
Увеличить