Официальное опубликование правовых актов
ОФИЦИАЛЬНОЕ ОПУБЛИКОВАНИЕ
Постановление Правительства Калужской области от 10.01.2024 № 25
"Об утверждении государственной программы Калужской области "Обеспечение доступным и комфортным жильем и коммунальными услугами населения Калужской области"
Номер опубликования: 4000202401170010
Дата опубликования: 17.01.2024
Страница №18 из 19:
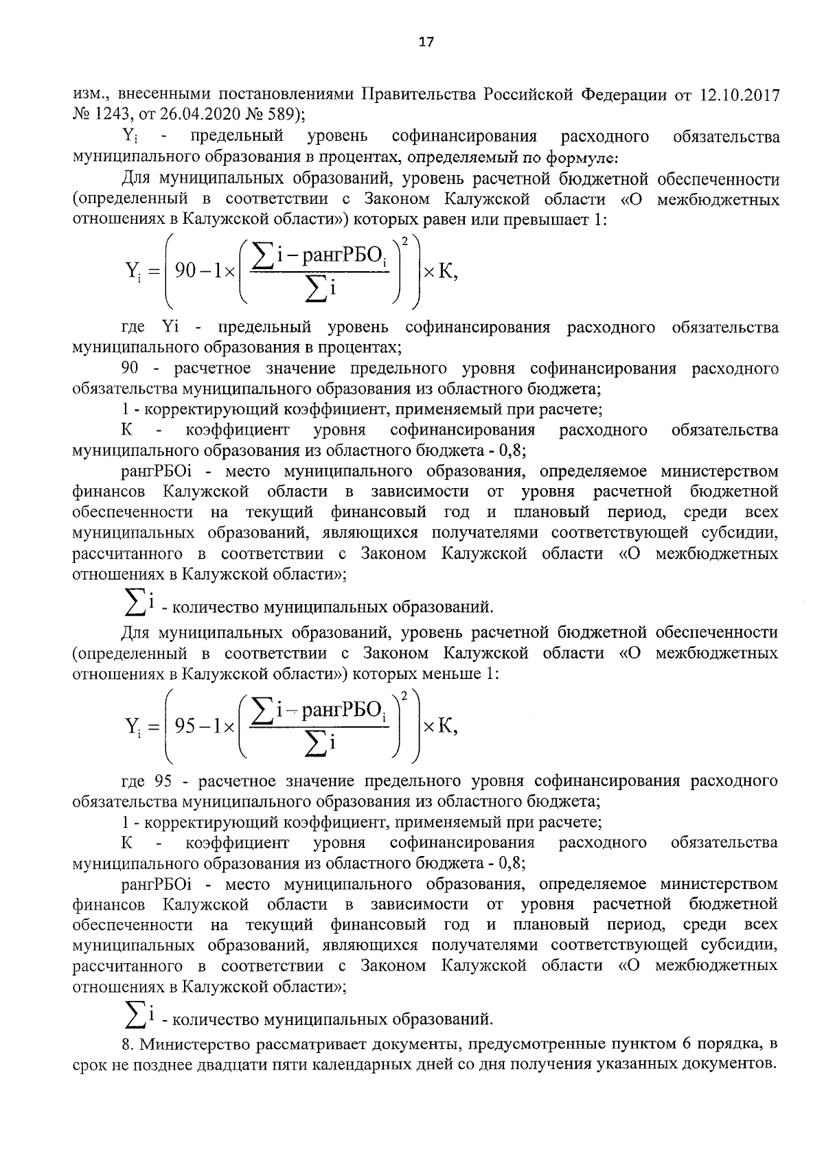
Увеличить