Официальное опубликование правовых актов
ОФИЦИАЛЬНОЕ ОПУБЛИКОВАНИЕ
Постановление Правительства Калужской области от 25.12.2025 № 868
"О внесении изменений в постановление Правительства Калужской области от 09.01.2024 № 4 "Об утверждении государственной программы Калужской области "Управление государственными финансами и государственным долгом Калужской области" (в ред. постановления Правительства Калужской области от 11.02.2025 № 87)"
Номер опубликования: 4000202512310005
Дата опубликования: 31.12.2025
Страница №5 из 15:
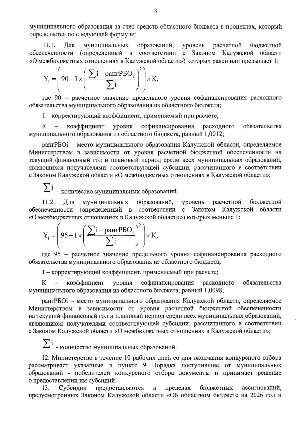
Увеличить