Официальное опубликование правовых актов
ОФИЦИАЛЬНОЕ ОПУБЛИКОВАНИЕ
Приказ Министерства спорта Камчатского края от 08.09.2025 № 20-Н
"Об утверждении методики определения вклада тренеров в подготовку спортсмена в случае, если спортсмен в период своей подготовки осуществлял тренировочный процесс под руководством двух и более тренеров"
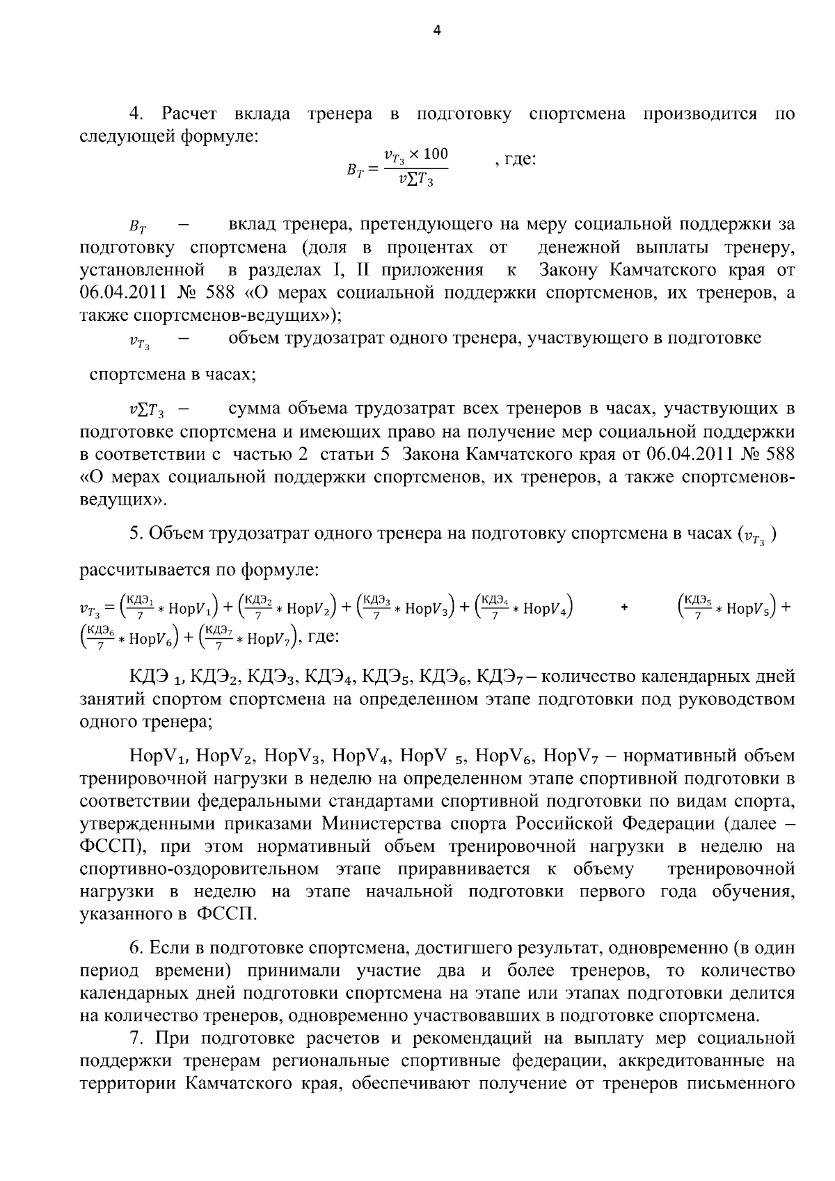
(Зарегистрирован 08.09.2025 № 20-Н)
Номер опубликования: 4101202509100004
Дата опубликования: 10.09.2025
Страница №4 из 5:
Увеличить