Официальное опубликование правовых актов
ОФИЦИАЛЬНОЕ ОПУБЛИКОВАНИЕ
Постановление Коллегии Администрации Кемеровской области от 27.12.2017 № 666
"О внесении изменений в постановление Коллегии Администрации Кемеровской области от 25.10.2013 № 467 "Об утверждении государственной программы Кемеровской области "Содействие занятости населения Кузбасса" на 2014-2020 годы"
Номер опубликования: 4200201712290026
Дата опубликования: 29.12.2017
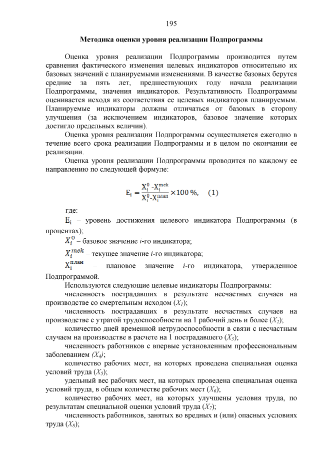
Страница №195 из 286:
Увеличить