Официальное опубликование правовых актов
ОФИЦИАЛЬНОЕ ОПУБЛИКОВАНИЕ
Постановление Правительства Кемеровской области - Кузбасса от 30.12.2019 № 767
"О внесении изменений в постановление Коллегии Администрации Кемеровской области от 25.10.2013 № 462 "Об утверждении государственной программы Кемеровской области - Кузбасса "Культура Кузбасса" на 2014-2024 годы"
Номер опубликования: 4200201912310008
Дата опубликования: 31.12.2019
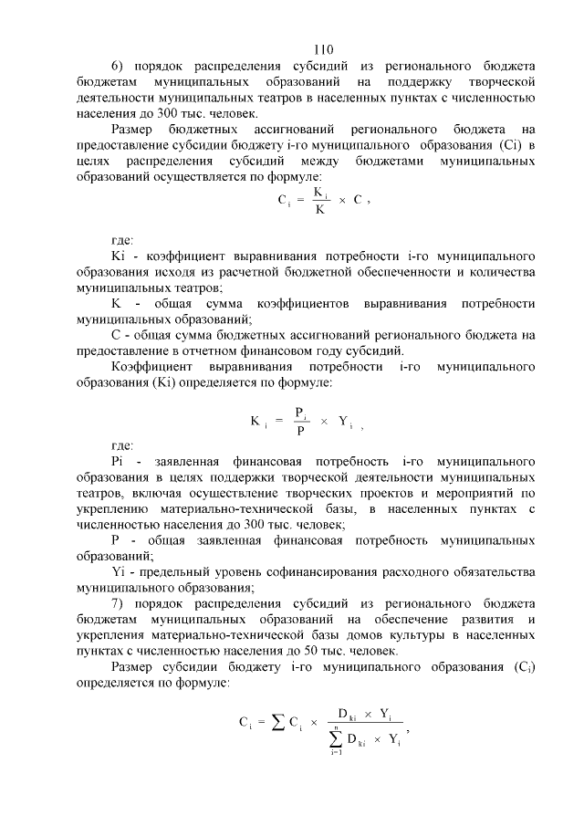
Страница №110 из 118:
Увеличить