Официальное опубликование правовых актов
ОФИЦИАЛЬНОЕ ОПУБЛИКОВАНИЕ
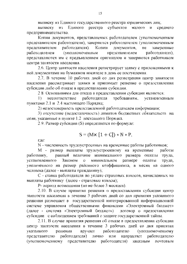
Постановление Правительства Кемеровской области - Кузбасса от 21.08.2020 № 512
"О предоставлении субсидии на реализацию дополнительных мероприятий в сфере занятости населения, направленных на снижение напряженности на рынке труда Кемеровской области – Кузбасса в 2020 году"
Номер опубликования: 4200202008260002
Дата опубликования: 26.08.2020
Страница №15 из 22:
Увеличить