Официальное опубликование правовых актов
ОФИЦИАЛЬНОЕ ОПУБЛИКОВАНИЕ
Постановление Правительства Кемеровской области - Кузбасса от 28.09.2020 № 596
"О внесении изменений в постановление Коллегии Администрации Кемеровской области от 25.10.2013 № 462 "Об утверждении государственной программы Кемеровской области - Кузбасса "Культура Кузбасса" на 2014-2024 годы"
Номер опубликования: 4200202010010015
Дата опубликования: 01.10.2020
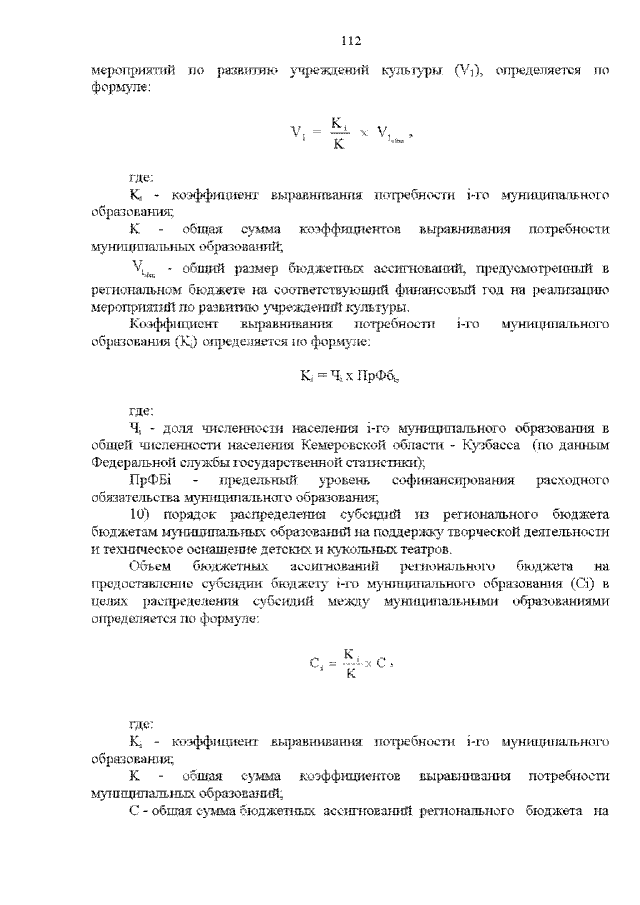
Страница №112 из 119:
Увеличить