Официальное опубликование правовых актов
ОФИЦИАЛЬНОЕ ОПУБЛИКОВАНИЕ
Постановление Правительства Кемеровской области - Кузбасса от 30.10.2020 № 648
"Об утверждении Порядка определения объема и условий предоставления государственным бюджетным и автономным учреждениям, в отношении которых Министерство здравоохранения Кузбасса осуществляет функции и полномочия учредителя, субсидий на иные цели из областного бюджета"
Номер опубликования: 4200202011030003
Дата опубликования: 03.11.2020
Страница №6 из 11:
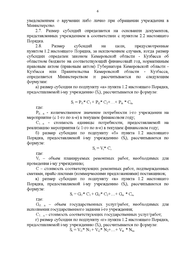
Увеличить