Официальное опубликование правовых актов
ОФИЦИАЛЬНОЕ ОПУБЛИКОВАНИЕ
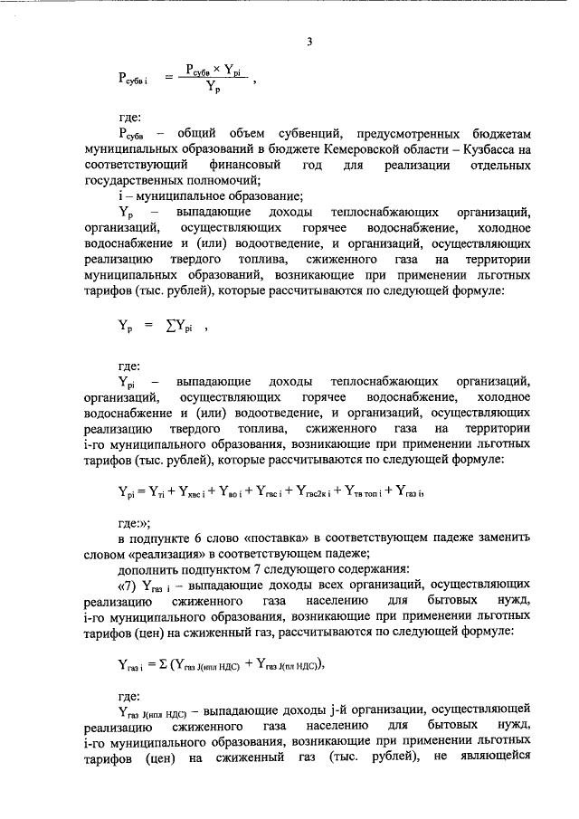
Закон Кемеровской области - Кузбасса от 04.02.2021 № 10-ОЗ "О внесении изменений в Закон Кемеровской области – Кузбасса "О наделении органов местного самоуправления отдельными государственными полномочиями Кемеровской области – Кузбасса по компенсации выпадающих доходов теплоснабжающих организаций, организаций, осуществляющих горячее водоснабжение, холодное водоснабжение и (или) водоотведение, и организаций, осуществляющих реализацию твердого топлива, возникающих в результате установления льготных цен (тарифов)"
Номер опубликования: 4200202102050004
Дата опубликования: 05.02.2021
Страница №3 из 5:
Увеличить