Официальное опубликование правовых актов
ОФИЦИАЛЬНОЕ ОПУБЛИКОВАНИЕ
Постановление Правительства Кемеровской области - Кузбасса от 18.02.2021 № 81
"О внесении изменений в постановление Коллегии Администрации Кемеровской области от 25.10.2013 № 467 "Об утверждении государственной программы Кемеровской области - Кузбасса "Содействие занятости населения Кузбасса" на 2014-2024 годы"
Номер опубликования: 4200202102240005
Дата опубликования: 24.02.2021
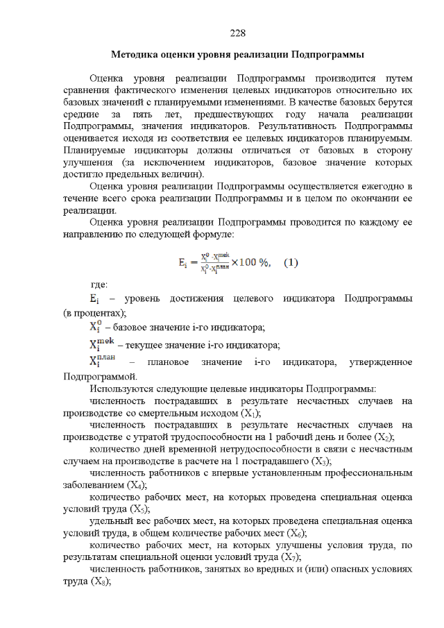
Страница №228 из 365:
Увеличить