Официальное опубликование правовых актов
ОФИЦИАЛЬНОЕ ОПУБЛИКОВАНИЕ
Постановление Правительства Кемеровской области - Кузбасса от 24.03.2021 № 136
"О внесении изменений в постановление Коллегии Администрации Кемеровской области от 25.10.2013 № 462 "Об утверждении государственной программы Кемеровской области - Кузбасса "Культура Кузбасса" на 2014-2024 годы"
Номер опубликования: 4200202104020002
Дата опубликования: 02.04.2021
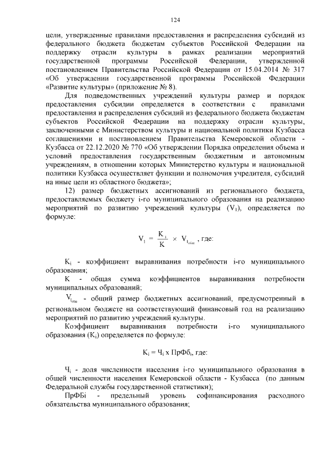
Страница №124 из 132:
Увеличить