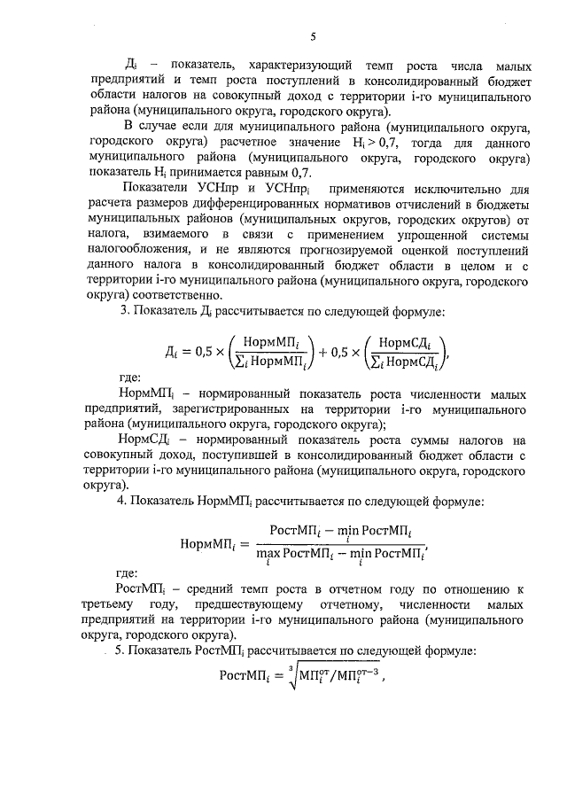
Официальное опубликование правовых актов
ОФИЦИАЛЬНОЕ ОПУБЛИКОВАНИЕ
Закон Кемеровской области - Кузбасса от 11.11.2021
№ 109-ОЗ "О внесении изменений в Закон Кемеровской области "О межбюджетных отношениях в Кемеровской области − Кузбассе"
Номер опубликования: 4200202111170003
Дата опубликования: 17.11.2021
Страница №5 из 7:
Увеличить