Официальное опубликование правовых актов
ОФИЦИАЛЬНОЕ ОПУБЛИКОВАНИЕ
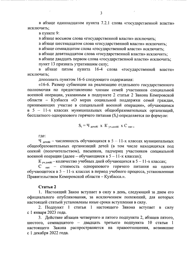
Закон Кемеровской области - Кузбасса от 16.12.2022 № 151-ОЗ
"О внесении изменений в Закон Кемеровской области "О наделении органов местного самоуправления отдельными государственными полномочиями в сфере образования, отдыха и оздоровления детей, опеки и попечительства и социальной поддержки детей-сирот и детей, оставшихся без попечения родителей, а также иных категорий граждан"
Номер опубликования: 4200202212220006
Дата опубликования: 22.12.2022
Страница №3 из 4:
Увеличить