Официальное опубликование правовых актов
ОФИЦИАЛЬНОЕ ОПУБЛИКОВАНИЕ
Постановление Правительства Кемеровской области - Кузбасса от 03.02.2023 № 67
"О внесении изменений в постановление Коллегии Администрации Кемеровской области от 25.10.2013 № 462 "Об утверждении государственной программы Кемеровской области - Кузбасса "Культура Кузбасса" на 2014-2025 годы"
Номер опубликования: 4200202302080001
Дата опубликования: 08.02.2023
Страница №103 из 111:
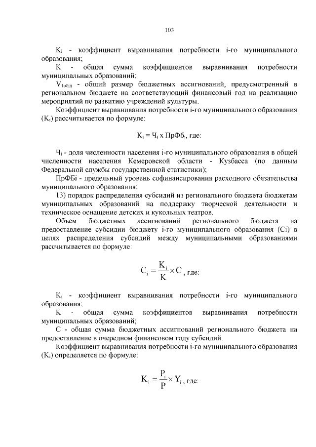
Увеличить