Официальное опубликование правовых актов
ОФИЦИАЛЬНОЕ ОПУБЛИКОВАНИЕ
Постановление Правительства Кемеровской области - Кузбасса от 15.05.2023 № 276
"О внесении изменений в постановление Правительства Кемеровской области — Кузбасса от 31.10.2019 № 647 "Об утверждении государственной программы Кемеровской области — Кузбасса "Комплексное развитие сельских территорий Кузбасса" на 2020 - 2025 годы"
Номер опубликования: 4200202305190010
Дата опубликования: 19.05.2023
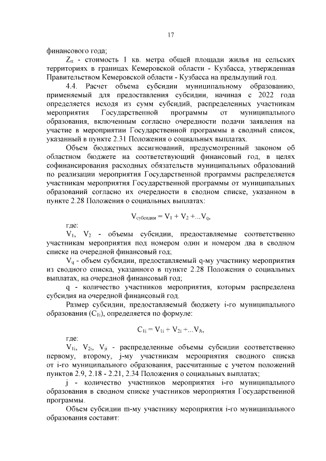
Страница №17 из 62:
Увеличить