Официальное опубликование правовых актов
ОФИЦИАЛЬНОЕ ОПУБЛИКОВАНИЕ
Постановление Правительства Кемеровской области - Кузбасса от 05.06.2023 № 353
"О внесении изменений в постановление Коллегии Администрации Кемеровской области от 04.09.2013 № 367 "Об утверждении государственной программы Кемеровской области — Кузбасса "Развитие системы образования Кузбасса" на 2014 - 2025 годы"
Номер опубликования: 4200202306080006
Дата опубликования: 08.06.2023
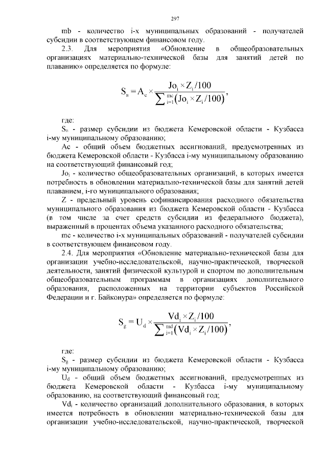
Страница №297 из 316:
Увеличить