Официальное опубликование правовых актов
ОФИЦИАЛЬНОЕ ОПУБЛИКОВАНИЕ
Постановление Правительства Кемеровской области - Кузбасса от 27.10.2023 № 703
"Об утверждении государственной программы Кемеровской области — Кузбасса "Комплексное развитие сельских территорий Кузбасса"
Номер опубликования: 4200202311010004
Дата опубликования: 01.11.2023
Страница №79 из 162:
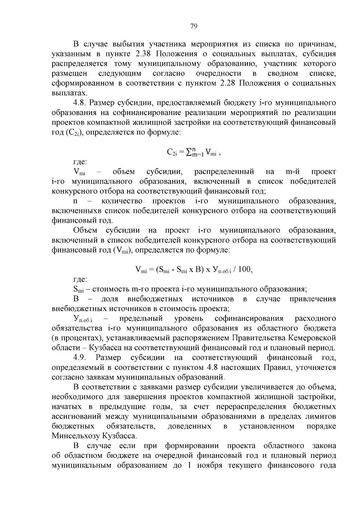
Увеличить