Официальное опубликование правовых актов
ОФИЦИАЛЬНОЕ ОПУБЛИКОВАНИЕ
Постановление Правительства Кемеровской области - Кузбасса от 15.04.2026 № 214
"О внесении изменений в постановление Правительства Кемеровской области — Кузбасса от 27.03.2024 № 138 "О правилах предоставления субсидий на стимулирование увеличения производства картофеля и овощей"
Номер опубликования: 4200202604170006
Дата опубликования: 17.04.2026
Страница №36 из 98:
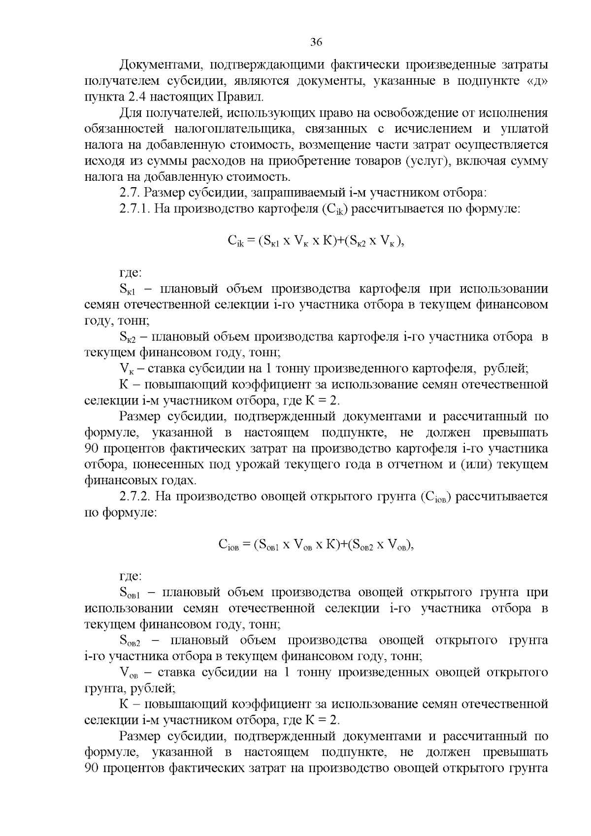
Увеличить