Официальное опубликование правовых актов
ОФИЦИАЛЬНОЕ ОПУБЛИКОВАНИЕ
Постановление региональной энергетической комиссии Кемеровской области от 31.12.2019 № 894
"Об утверждении стандартизированных тарифных ставок, ставок за единицу максимальной мощности, формул платы, платы заявителей до 15 кВт включительно за технологическое присоединение к электрическим сетям территориальных сетевых организаций Кемеровской области на 2020 год"
Номер опубликования: 4201202001040002
Дата опубликования: 04.01.2020
Страница №16 из 20:
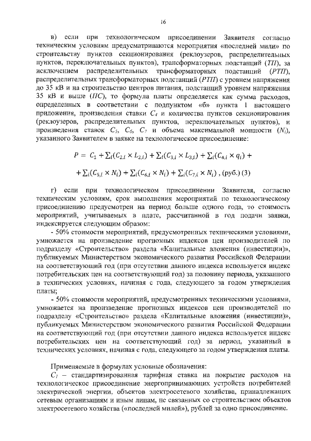
Увеличить