Официальное опубликование правовых актов
ОФИЦИАЛЬНОЕ ОПУБЛИКОВАНИЕ
Приказ министерства сельского хозяйства Липецкой области от 24.03.2026 № 10-н
"Об утверждении Порядков предоставления субсидий на поддержку производства продукции плодовых и ягодных культур, хмеля, включая посадочный материал, закладку и уход за многолетними насаждениями (за исключением виноградников), включая питомники (кроме виноградных)"
Номер опубликования: 4801202603300001
Дата опубликования: 30.03.2026
Страница №104 из 132:
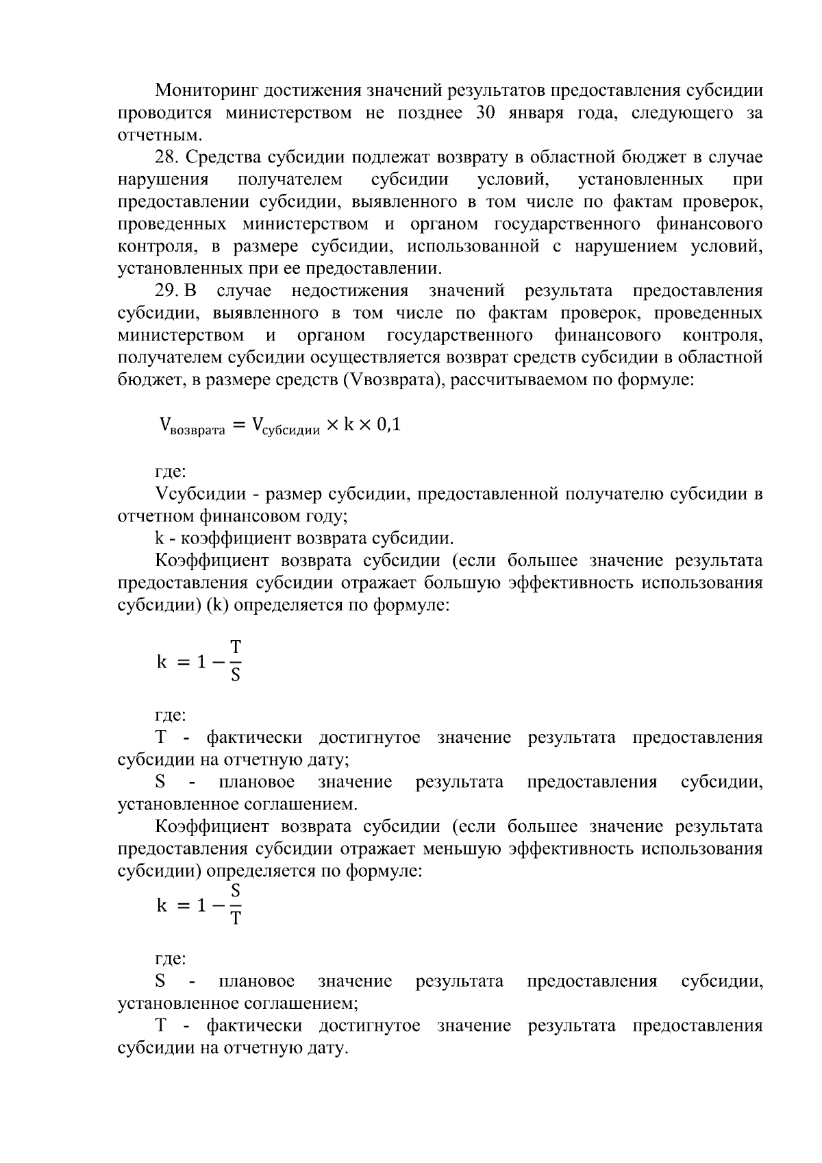
Увеличить