Официальное опубликование правовых актов
ОФИЦИАЛЬНОЕ ОПУБЛИКОВАНИЕ
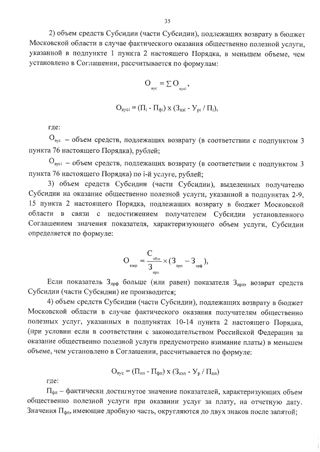
Постановление Правительства Московской области от 08.04.2021 № 257/10
"Об утверждении Порядка предоставления из бюджета Московской области субсидий некоммерческим организациям, не являющимся государственными (муниципальными) учреждениями, осуществляющим деятельность в сфере социальной защиты и занятости населения на территории Московской области, в целях оказания общественно полезных услуг и о признании утратившими силу некоторых постановлений Правительства Московской области"
Номер опубликования: 5000202104120002
Дата опубликования: 12.04.2021
Страница №37 из 96:
Увеличить