Официальное опубликование правовых актов
ОФИЦИАЛЬНОЕ ОПУБЛИКОВАНИЕ
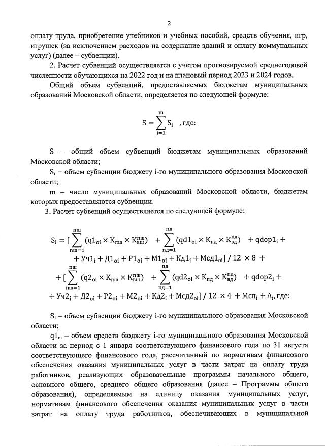
Закон Московской области от 10.12.2021 № 250/2021-ОЗ
"О финансовом обеспечении государственных гарантий реализации прав на получение общедоступного и бесплатного дошкольного образования в муниципальных дошкольных образовательных организациях в Московской области, общедоступного и бесплатного дошкольного, начального общего, основного общего, среднего общего образования в муниципальных общеобразовательных организациях в Московской области, обеспечении дополнительного образования детей в муниципальных общеобразовательных организациях в Московской области за счет средств бюджета Московской области в 2022 году и в плановом периоде 2023 и 2024 годов"
Номер опубликования: 5000202112130016
Дата опубликования: 13.12.2021
Страница №45 из 96:
Увеличить