Официальное опубликование правовых актов
ОФИЦИАЛЬНОЕ ОПУБЛИКОВАНИЕ
Закон Московской области от 25.11.2022 № 204/2022-ОЗ
"О внесении изменений в Закон Московской области "О наделении органов местного самоуправления муниципальных образований Московской области отдельными государственными полномочиями Московской области в сфере образования"
Номер опубликования: 5000202211300004
Дата опубликования: 30.11.2022
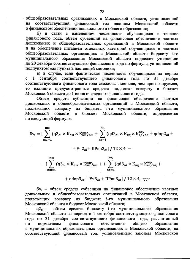
Страница №28 из 70:
Увеличить