Официальное опубликование правовых актов
ОФИЦИАЛЬНОЕ ОПУБЛИКОВАНИЕ
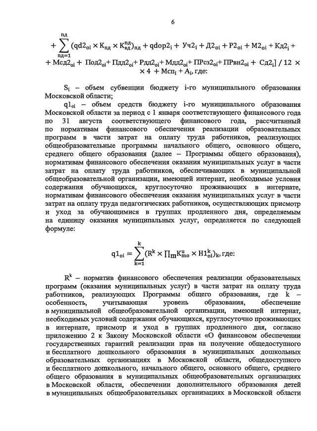
Закон Московской области от 28.02.2023 № 20/2022-ОЗ
"О финансовом обеспечении государственных гарантий реализации прав на получение общедоступного и бесплатного дошкольного образования в муниципальных дошкольных образовательных организациях в Московской области, общедоступного и бесплатного дошкольного, начального общего, основного общего, среднего общего образования в муниципальных общеобразовательных организациях в Московской области, обеспечении дополнительного образования детей в муниципальных общеобразовательных организациях в Московской области за счет средств бюджета Московской области в 2023 году и в плановом периоде 2024 и 2025 годов"
Номер опубликования: 5000202303020002
Дата опубликования: 02.03.2023
Страница №6 из 64:
Увеличить