Официальное опубликование правовых актов
ОФИЦИАЛЬНОЕ ОПУБЛИКОВАНИЕ
Постановление Правительства Новосибирской области от 09.08.2016 № 235-п
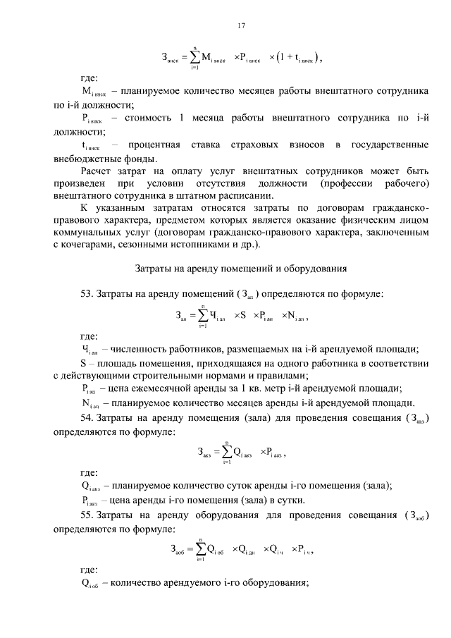
"О Правилах определения нормативных затрат на обеспечение функций органов государственной власти Новосибирской области, государственных органов Новосибирской области (включая соответственно территориальные органы и подведомственные государственные казенные учреждения Новосибирской области), органа управления Территориального фонда обязательного медицинского страхования Новосибирской области"
Номер опубликования: 5400201608100005
Дата опубликования: 10.08.2016
Страница №22 из 40:
Увеличить