Официальное опубликование правовых актов
ОФИЦИАЛЬНОЕ ОПУБЛИКОВАНИЕ
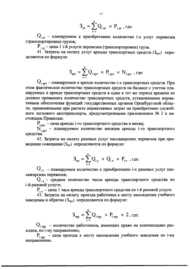
Постановление Правительства Оренбургской области от 29.12.2015 № 1008-п
"О порядке определения нормативных затрат на обеспечение функций органов государственной власти и государственных органов Оренбургской области, органов управления территориальными государственными внебюджетными фондами Оренбургской области, в том числе подведомственных им казенных учреждений"
Номер опубликования: 5600201512310004
Дата опубликования: 31.12.2015
Страница №17 из 39:
Увеличить