Официальное опубликование правовых актов
ОФИЦИАЛЬНОЕ ОПУБЛИКОВАНИЕ
Постановление Правительства Оренбургской области от 18.12.2019 № 935-пп
"О внесении изменений в постановление Правительства Оренбургской области от 29 декабря 2018 года № 921-пп"
Номер опубликования: 5600201912200003
Дата опубликования: 20.12.2019
Страница №40 из 263:
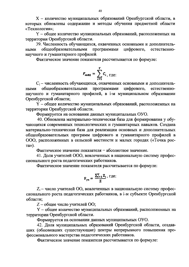
Увеличить