Официальное опубликование правовых актов
ОФИЦИАЛЬНОЕ ОПУБЛИКОВАНИЕ
Постановление Правительства Оренбургской области от 18.12.2019 № 912-пп
"О внесении изменений в постановление Правительства Оренбургской области от 29.12.2018 № 916-пп"
Номер опубликования: 5600201912200028
Дата опубликования: 20.12.2019
Страница №85 из 86:
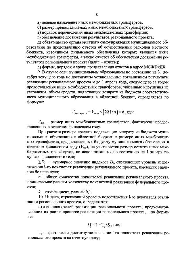
Увеличить