Официальное опубликование правовых актов
ОФИЦИАЛЬНОЕ ОПУБЛИКОВАНИЕ
Постановление Правительства Орловской области от 18.08.2017 № 343
"О внесении изменения в постановление Правительства Орловской области от 29 ноября 2012 года № 444 "Об утверждении государственной программы "Повышение эффективности государственного и муниципального управления в Орловской области, поддержка институтов гражданского общества"
Номер опубликования: 5700201708210001
Дата опубликования: 21.08.2017
Страница №185 из 186:
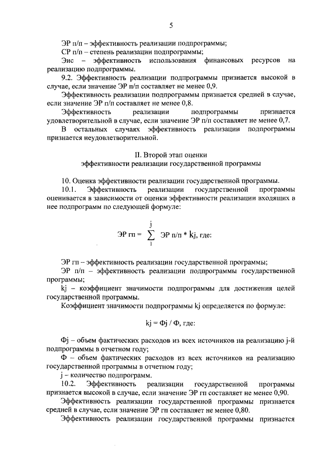
Увеличить