Официальное опубликование правовых актов
ОФИЦИАЛЬНОЕ ОПУБЛИКОВАНИЕ
Постановление Правительства Орловской области от 05.08.2025 № 529
"Об установлении публичного сервитута в целях эксплуатации линейного объекта "Газопровод, г. Орёл, ул. Машиностроительная"
Номер опубликования: 5700202508060002
Дата опубликования: 06.08.2025
Страница №4 из 12:
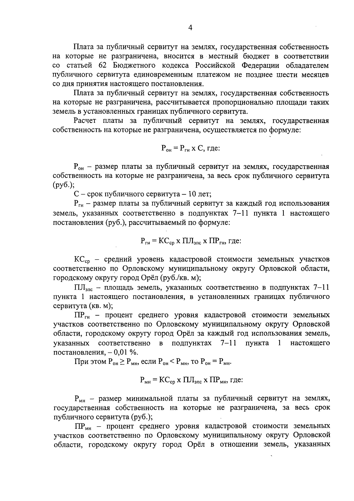
Увеличить