Официальное опубликование правовых актов
ОФИЦИАЛЬНОЕ ОПУБЛИКОВАНИЕ
Приказ Управления труда и занятости Орловской области от 25.06.2018 № 109
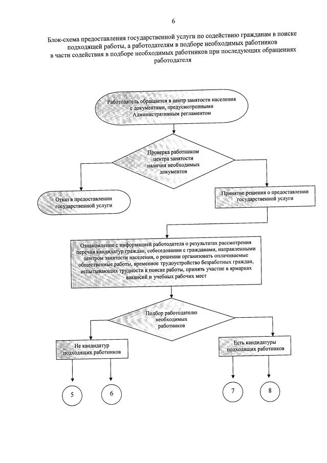
"О внесении изменения в приказ Управления труда и занятости Орловской области от 22 августа 2013 года № 86 "Об утверждении типового административного регламента предоставления казенными учреждениями Орловской области, подведомственными Управлению труда и занятости Орловской области, государственной услуги по содействию гражданам в поиске подходящей работы, а работодателям в подборе необходимых работников"
(Зарегистрирован 28.06.2018 № 169/2018)
Номер опубликования: 5701201807030001
Дата опубликования: 03.07.2018
Страница №57 из 58:
Увеличить