Официальное опубликование правовых актов
ОФИЦИАЛЬНОЕ ОПУБЛИКОВАНИЕ
Постановление Правительства Пензенской области от 04.07.2016 № 334-пП
"О внесении изменений в постановление Правительства Пензенской области от 05.03.2015 № 106-пП (с последующими изменениями)"
Номер опубликования: 5800201607060004
Дата опубликования: 06.07.2016
Страница №15 из 40:
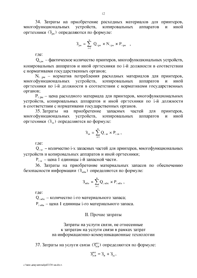
Увеличить