Официальное опубликование правовых актов
ОФИЦИАЛЬНОЕ ОПУБЛИКОВАНИЕ
Постановление Правительства Пензенской области от 06.03.2026 № 167-пП
"О внесении изменений в отдельные нормативные правовые акты Правительства Пензенской области"
Номер опубликования: 5800202603110001
Дата опубликования: 11.03.2026
Страница №8 из 13:
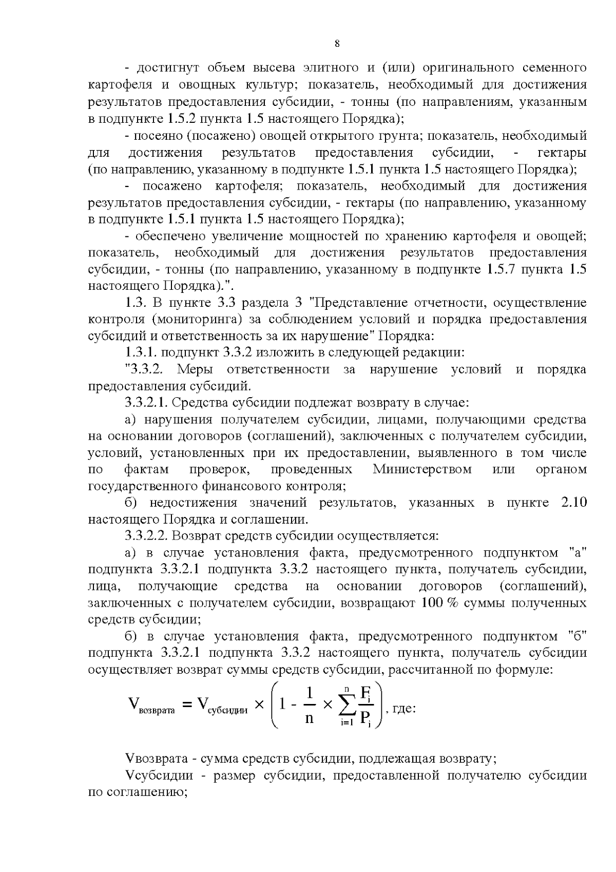
Увеличить