Официальное опубликование правовых актов
ОФИЦИАЛЬНОЕ ОПУБЛИКОВАНИЕ
Приказ Министерства лесного, охотничьего хозяйства и природопользования Пензенской области от 22.09.2025 № 15-114
"Об утверждении Порядка расчета предельно допустимой рекреационной емкости особо охраняемых природных территорий регионального значения при осуществлении туризма на территории Пензенской области"
(Зарегистрирован 22.09.2025 № 15-114)
Номер опубликования: 5801202509250021
Дата опубликования: 25.09.2025
Страница №5 из 9:
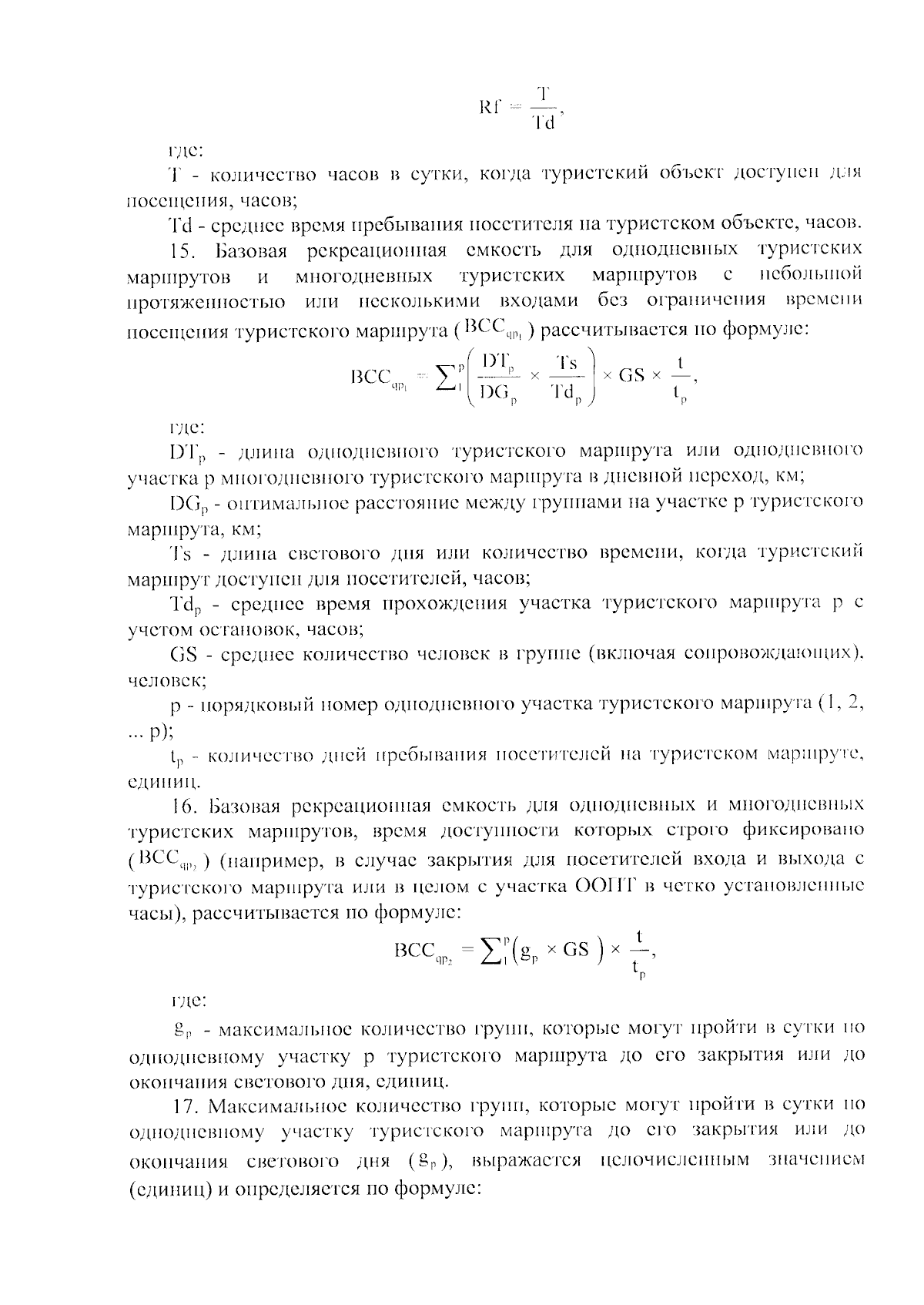
Увеличить