Официальное опубликование правовых актов
ОФИЦИАЛЬНОЕ ОПУБЛИКОВАНИЕ
Постановление Правительства Пермского края от 24.06.2016 № 398-п
"О внесении изменений в постановление Правительства Пермского края от 03 октября 2013 г. № 1329-п "Об утверждении государственной программы "Энергосбережение и повышение энергетической эффективности Пермского края"
Номер опубликования: 5900201606270016
Дата опубликования: 27.06.2016
Страница №12 из 45:
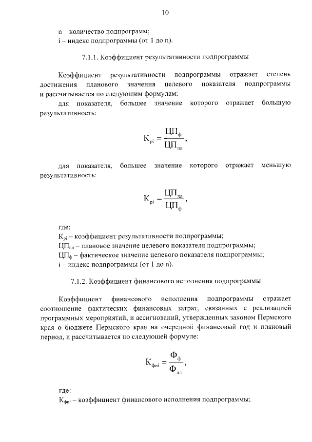
Увеличить