Официальное опубликование правовых актов
ОФИЦИАЛЬНОЕ ОПУБЛИКОВАНИЕ
Постановление Правительства Пермского края от 17.09.2024 № 663-п
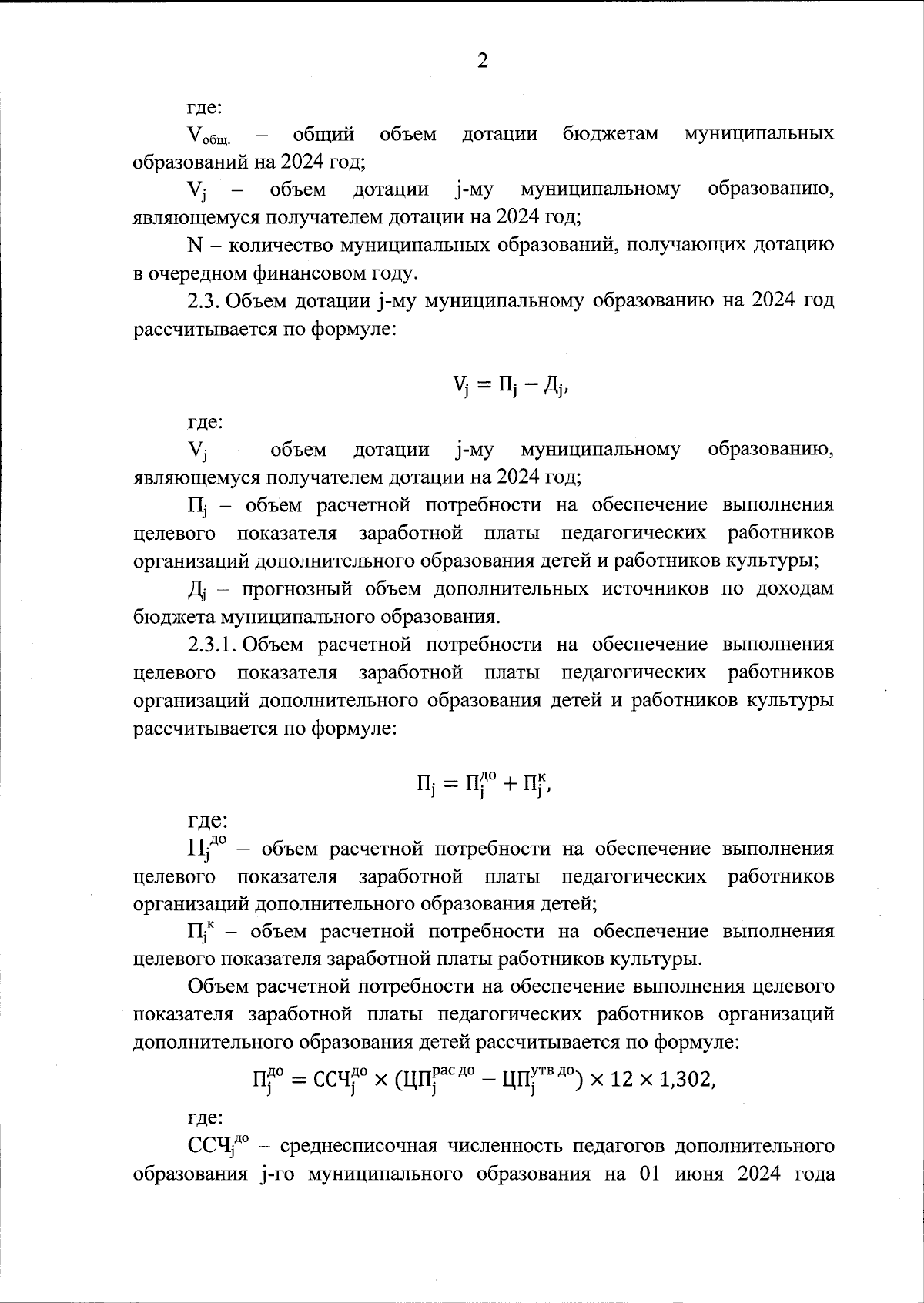
"Об утверждении Правил определения общего объема, распределения и предоставления дотации бюджетам муниципальных образований Пермского края на частичную компенсацию увеличения расходов бюджетов муниципальных образований Пермского края в связи с изменением показателей прогноза социально-экономического развития Пермского края"
Номер опубликования: 5900202409190010
Дата опубликования: 19.09.2024
Страница №4 из 8:
Увеличить