Официальное опубликование правовых актов
ОФИЦИАЛЬНОЕ ОПУБЛИКОВАНИЕ
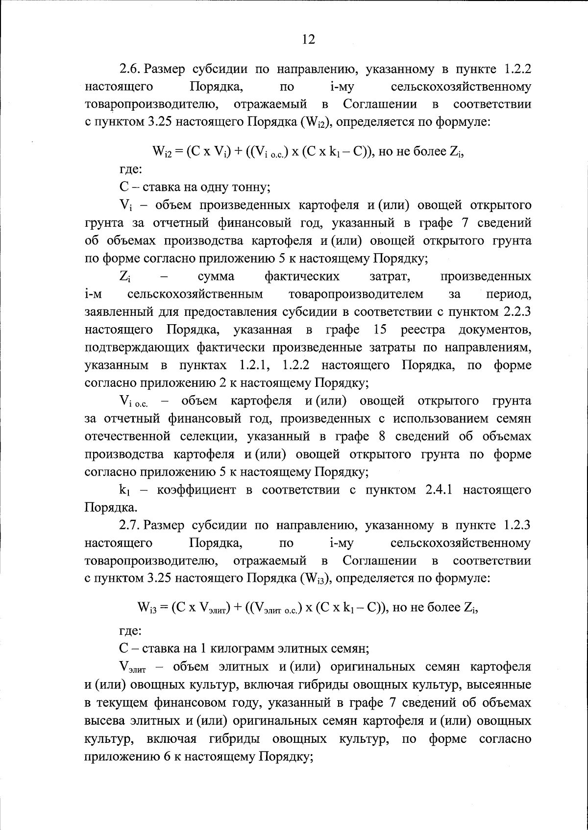
Постановление Правительства Пермского края от 02.04.2026 № 174-п
"О внесении изменения в Порядок предоставления субсидий на возмещение части затрат на стимулирование увеличения производства картофеля и овощей, утвержденный постановлением Правительства Пермского края от 15 апреля 2024 г. № 213-п"
Номер опубликования: 5900202604030002
Дата опубликования: 03.04.2026
Страница №14 из 65:
Увеличить