Официальное опубликование правовых актов
ОФИЦИАЛЬНОЕ ОПУБЛИКОВАНИЕ
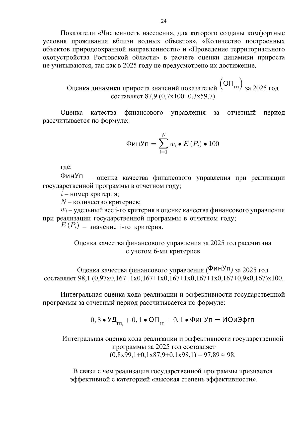
Постановление Правительства Ростовской области от 30.03.2026 № 281
"Об утверждении отчета о реализации государственной программы Ростовской области "Охрана окружающей среды и рациональное природопользование" за 2025 год"
Номер опубликования: 6100202604010003
Дата опубликования: 01.04.2026
Страница №24 из 94:
Увеличить