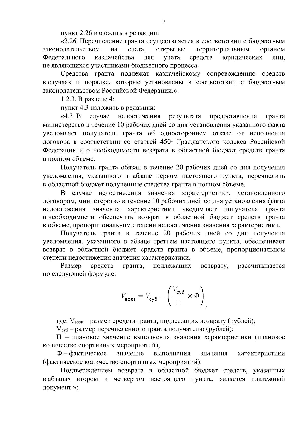
Постановление Правительства Ростовской области от 31.03.2026 № 287
"О внесении изменений в некоторые постановления Правительства Ростовской области"
"О внесении изменений в некоторые постановления Правительства Ростовской области"
Номер опубликования: 6100202604010008
Дата опубликования:
01.04.2026
