Официальное опубликование правовых актов
ОФИЦИАЛЬНОЕ ОПУБЛИКОВАНИЕ
Постановление Правительства Рязанской области от 14.04.2020 № 70
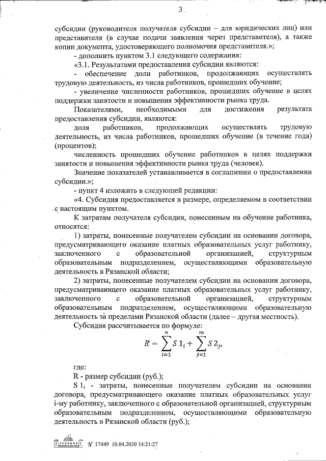
"О внесении изменений в постановление Правительства Рязанской области от 14.05.2019 № 133 "Об утверждении Порядка предоставления субсидий работодателям в целях возмещения затрат, связанных с реализацией мероприятий в сфере занятости населения по переобучению, повышению квалификации работников предприятий в рамках подпрограммы 6 "Поддержка занятости и повышение эффективности рынка труда для обеспечения роста производительности труда в Рязанской области" государственной программы Рязанской области "О развитии сферы занятости" (в редакции постановлений Правительства Рязанской области от 20.08.2019 № 260, от 26.11.2019 № 370)"
Номер опубликования: 6200202004200011
Дата опубликования: 20.04.2020
Страница №3 из 14:
Увеличить