Официальное опубликование правовых актов
ОФИЦИАЛЬНОЕ ОПУБЛИКОВАНИЕ
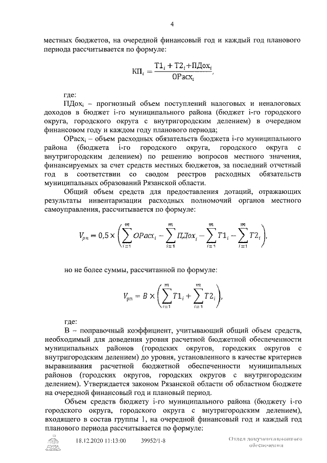
Закон Рязанской области от 24.12.2020 № 94-ОЗ
"О внесении изменений в Закон Рязанской области "О межбюджетных отношениях в Рязанской области"
Номер опубликования: 6200202012240002
Дата опубликования: 24.12.2020
Страница №4 из 7:
Увеличить